
“协同办公”这四个字,在过去十年里被反复提及,很多人说这是SaaS行业最普遍却又最艰难的共识。说它普遍是因为大家都知道其战略意义,说它艰难是因为谁也做不到真正定义和落地。
看看所谓的协同办公乱象就知道问题所在了。首当其冲的就是对于协同办公的认知停留在表象,比如大谈特谈连接、在线、效率,与之对应的却是群聊爆炸、文件乱流、权限黑洞,相当于用一套更高阶的数字内耗取代了真正有价值的协同。
不断地制造垃圾信息,就是过去这些年所谓的协同办公最显眼的“成绩”,这样的乱象,必须要改变了。
11月25日金山办公用一场发布会把“新协同”三个字提到了明面上,这一次是WPS 365以这样旗帜鲜明的方式掀翻了旧协同,大家苦旧协同,久矣。

这既像是一次理念与定义上的突袭,背后却更像是一场期盼已久的决战,WPS 365作为面向组织和企业的一站式AI协同办公平台,推出WPS灵犀企业版、团队空间、“轻舟”引擎等新产品,并对智能文档库、数字员工两大AI核心产品进行升级,此番也是剑指下一阶段协同办公赛道的定义权了。
那么,它为何如此决绝,它又真的有能力做到吗?
1
为何而战?因为旧协同失速乃至负作用
抢定义权,向来是 To B 行业最昂贵、最惊险的战役。这是实话。
但回报也是历史级的。比如微软把Office升级为云操作系统,Salesforce用No Software把CRM做成PaaS,这样的案例有一共性,那就是先定标准、再做产品,定标准就是抢定义权。
所以种种乱象的根源也在于此:没有标准,没有定义。
这是在主观层面,金山办公用的也是同样的逻辑:用新协同叙事把WPS 365抬进第一梯队,再用一站式产品形态把市场终端横扫一遍,从而完成一次概念+价格的双杀。

从客观层面来看,也实在是旧协同太乱了。过去十年,协同办公的底层假设是连接即效率——把人和人、人和文件、人和流程通通搬到线上,如此一来就想当然地能够降本增效。
于是我们看到了各种各样的协同办公工具,什么网盘、在线文档、视频会议等等,各领风骚一阵子,都说自己是一站式。可现实却很黑色幽默,工具就是工具,它没办法一站式,而所谓的协同办公也就成了一种人神共愤的黑色现实,你干你的,我干我的,互相排斥互相倾轧,内卷式地共同制造一轮又一轮的数字化断壁残垣。
都很熟悉吧?比如一个200人项目组,三个月可以沉淀三位数的微信群,关键决策散落在数万语音与数十万文字段落中,新人加入的第一件事是进行数字考古,先翻翻聊天信息——很多工具还不支持查阅原有信息……
再比如文件版本黑洞,合同V8、标书V23、预算表V9,不同版本的文件同时躺在邮箱、钉盘、个人电脑和法务的加密U盘里,谁也说不清最终版是哪个;HR的 Excel表格需要财务、业务老大、VP好几轮手工更新,就差像古早时代进行圈阅了;售前写好的好几十页标书,下个项目组一看完全没法用,知识都是断层的,重新检索学习利用的成本比我自己重新做一份高得多……
一方面是所谓的人与人的连接只是理论上的连接,另一方面这样的表象连接还持续产生信息熵增。受苦受难的是组织本身,需要为这种名不副实的旧协同付出极高的信息隐形摩擦成本。
所以无论是主观还是客观层面,新协同都已箭在弦上。

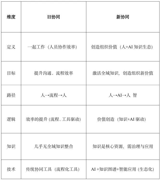
WPS 365提出的“新协同”在定义上、在标准上是明确的,是有的放矢的:新协同是人与AI共创共智的一站式办公平台,通过激活组织全域知识,创造新的组织价值。
这也是针对旧协同的弊端,确定要把协同从“人与人”升级到“人+AI+全域知识”,让知识流、决策流与信息流并跑,最终把沟通更快升级为知识可复用、决策可闭环。
换句话说,金山办公的下一阶段产品不再是在线文档或者办公软件,而是一套企业大脑2.0——是以激活组织全域知识为核心能力,融合多模态大模型与智能知
识治理技术的企业级知识生态系统,是新协同理念的核心载体。把沉睡在会议纪要、合同、报表里的隐性知识经验,变成可检索、可推理、可自动执行的组织知识资产。
它不只是盘活沉睡知识资产,更是要改变办公场景下的生产关系,让新的生产力从旧秩序中强有力地爆发出来。
2
一站式难在技术上更难在理念边界上
旧协同失效的另一面,是工具极度碎片化。打工人深知这一点,就比如Office是用来生产创作的,PDF是用来读取、汇报的,聊天工具是负责沟通的,这三套账号、三套权限、三套搜索,只是一个最经典的碎片化办公缩影,企业不得不额外花钱做API打通、做数据治理,仅从经济账上来算,这也是一件非常浪费的事情,更不用提实际使用体验了。
所以大家都在说一站式,可真正做到一站式的,一个都没有。难点在于边界割裂,没有任何一个工具愿意放弃自己的既得利益去成就一个看似虚无缥缈的高尚命题。

WPS 365给出的解法也是一站式,只不过它有野心也有能力打破固有的边界,把 Office、PDF、协作、会议、AI全部收进一个底座,用一份License统一定价,成本可以更低,效率可以更高。
不是没人想到这个路径,而是真正的难点不在功能堆叠,而在三层统一:
首先是文档模型要统一,既要兼容Office的流式排版,又得原生支持PDF的版式固化,还要让AI能读懂结构性数据(表格、合同字段)和非结构性数据(会议纪要、图纸)。
WPS选择把OFD/PDF版式引擎、流式Office内核和AI多模态大模型打包进同一套存储格式,解决一个文件三种格式导致的版本漂移。

这其实还是一个技术问题,但本质上是边界问题,因为终端使用心智取决于你的终端市占规模,还好,WPS的规模效应足够明显,2025年前三季度,WPS365业务的营收分别为1.51亿元、1.58亿元和2.01亿元,三个季度都取得了超60%以上的同比增速,三季度增速更达到71.61%,这说明WPS365已成为拉动金山办公增长的新引擎。所以“一站式”这个事它来做,是水到渠成。
其次是权限体系统一,在传统方案里,Office文件走Windows,PDF走Adobe,聊天工具走钉钉/企业微信,权限无法向下穿透到段落级、表单级。WPS 365用文档中心把权限粒度打到单元格/段落/图层一级,再叠加国密算法和私有化部署,满足芯片、军工、汽车出海等场景对数据主权的极致要求。支持主流国产芯片(鲲鹏、海光CPU)、操作系统(麒麟、统信)及GPU,技术链路100%国产化。推出金山政务AI一体机,硬件配置国产AI算力服务器,内置金山政务大模型与DeepSeek-R1大模型,实现开箱即用私有化部署。文档智能交互与自定义AI办公系统支持全套私有化部署与组件式集成应用,企业可自定义AI办公系统;政务场景提供公文起草、排版、校对等全流程功能,企业场景覆盖客服、报表、会议等场景。

最后是AI语义层的统一,做大模型不难,难在让大模型懂组织、懂业务。金山把企业通讯录、流程引擎、文档元数据全部写进一张组织知识图谱,让AI在写会议纪要时自动识别决策人、待办、风险点,而不是简单生成一段摘要。
其实就是两个字:打通。还是前面讲的,技术问题的本质都是边界问题,把技术层打通之后,组织愿意用、可以用的问题才是真正的问题。
比如在奇瑞出海售后案例里,针对出海业务中“维修手册多语言翻译难”的痛点,WPS365搭建“售后技师AI助手”。故障查询效率提升900%(10分钟→1分钟),全年节省翻译费500万+,本质是知识图谱+多语言大模型将“人找知识”变成了“知识找人”。
所以说,一站式如果不能同时完成上述三层统一,就只会沦为功能分散叠加,无法产生真正的协同效应。而一旦做到了三层统一,就能实现文档即流程、流程即知识,让协同从人驱动转向知识驱动。
这是WPS 365的一站式底气,它的市场实践为技术突破提供了应用底层,因此有能力消弭边际成本递减,同时用知识治理的真实体验赢得更多客户。
3
国产替代不只是单点突破而上升为范式领先了
过去二十年,国产办公软件一直是跟随者。到了今时今日,各行各业都在实现范式领先了,这是一次时代机遇,也是时代要求。
中国AI大模型遍地开花让国产办公软件真正有了从功能对标升级为范式领先的机会。WPS 365选择在这个时间窗口提出新协同,本质也正是把国产替代从单点功能拉到协同范式的高度竞争。
在office办公软件层面,WPS 365解决中文公文、OFD合规、电子发票等本土刚需,再通过价格优势扩展中小客户和央国企用户;在沟通软件层面,WPS 365用文档为中心反向切入IM场景,避免“IM 为入口、文档为插件”的路径依赖,让流程审批、会议、邮件都围绕文档知识实现高效流转;在文档版本层面,用国产版式标准实现突破,在电子证照、电子招投标签章场景里做合规替代。

更关键的是,这样的新协同给了金山办公一个跳出Office备用心智的叙事支点:不再比谁更像Word,而是比谁更能把知识沉淀成企业资产。
一旦客户接受企业大脑2.0的设定,WPS 365就从国产 Office升级为企业知识操作系统,续费、增购、私有化部署的议价空间立刻打开。在小米芯片的案例中,针对高敏研发数据,WPS 365提供全栈私有化部署和全生命周期文档管控,满足对数据主权的极致要求,凭借的也是更高密级的数据主权叙事下的价值扩张。
4
时不我待,这一战必须打响
当然,新的战略叙事绝非稳操胜券。WPS 365的新协同要真正成立,还必须解决真实的共性问题。
比如大模型幻觉,尤其是企业级场景,对知识准确率要求接近100%,而目前国产生成式大模型在数字、法规、专业术语上仍有很大可能一本正经地胡说。这是一个致命的暗桩,金山的解决思路是用知识图谱+私域模型做事实性校验,但规模上去后,图谱维护成本会指数级上升。此外目前WPS灵犀企智作为金山办公推出的业界首个企业级原生Office办公智能体,以“重新定义人与AI、软件协同办公”为核心,突出AI创造办公新方式,为企业提供覆盖私域知识管理与全场景创作的超级Agent解决方案,也就是其已搭建好了专有且领先的解决路径。

再比如终端售价方面,尽管WPS 365拥有定价优势,但在中国经济动能转换的历史窗口,用更高价值寻求更高溢价也是题中应有之义,更高价、更复杂的私有化方案能实现高溢价,但是在平衡渠道利润与快速覆盖等相互冲突的业务界面上,如何解决呢?这也是关键问题。
还有就是生态层面,业内竞对也在生态赋能上野心勃勃,真一站式的WPS 365的开放赋能还需要更多的API,如何吸引第三方把行业Know-how进一步沉淀到知识图谱里,将决定企业大脑是真智能还是另一个高级一点的全文检索工具。
总之,WPS 365的新协同不是简单的营销新词,而是一次把国产办公软件从功能替代推向范式定义的惊人一跃。
它能否成功,取决于理念能否真正落地、大模型能否更加精进、商业化层面能否实现名利双收。
一旦跃过,金山办公就完成了从国民级软件到全球性企业知识操作系统的惊险升级。历史不会记录失败的豪言,但必然会加倍奖励那些勇敢的先行者,或者说,在关键的历史节点上做对了选择题的勇者。


